免面谈新政策晕不晕?两张表总结一目了然!
- assistant245
- 8月4日
- 讀畢需時 2 分鐘

2025年7月25日,美国国务院正式宣布,从2025年9月2日起,除极为有限的例外情况外,将全面取消非移民签证的免面谈。

是的,就是那个来美国之前去使领馆申请签证的面谈程序,又缩减了可以不去面谈的人群类别……
说说此次美国国务院政策重点修改的部分:
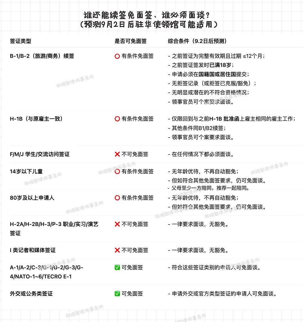
所有14岁以下/79岁以上的申请人,除了符合例外条件外,原则上都需要去面谈!而这些申请人,以前都是可以直接免面谈的。
也就是说,以前,使领馆给小孩子和老人给予特殊关照,免去面谈的舟车劳顿,但是现在,特殊待遇马上要一去不复返。
例外条件包括:
👉 在此前签证过期12个月内续签有效期完整B-1、B-2、B1/B2 签证的申请人,并且其在此前签证签发时已年满18岁。
且:
在其国籍国或居住国提交申请;
从未被拒签(除非该拒签已被克服或获得豁免);
没有任何明显或潜在的不符合资格的情况。
👉 持有签证类别为 A-1、A-2、C-3(不包括受雇于外交官的随行人员、仆人或私人雇员)、G-1、G-2、G-3、G-4、NATO-1 至NATO-6、或TECRO E-1的申请人;
👉 申请 外交或公务类签证的申请人;
不过,目前美国驻华使领馆更新后的特别规定包括:
80 周岁或以上、中国公民或居民申请人,如果最近一次的美国签证未被认定不符合资格,在中国境内申请,可以申请免面谈。
而在此之前,这一句是:
未满 14 周岁的儿童🧒/ 80 周岁或以上的申请人👴,……
所以,尽管美国国务院政策在今年9.2日开始才正式实行,驻华使领馆官网的例外条件已经删掉了未满 14 周岁的儿童续签免面谈的例外。


是不是看起来还是晕晕乎乎的,不说废话,直接看我们总结适用驻华使领馆的表格👇
说说没改的部分:
要想申请免面签,必须申请与之前签证类型完全相同、具有完整有效期的续签。首签不在讨论范围内。
完整有效期查询网址👇
很明显,减少可以申请免面签人群的种类会直接导致使领馆面签压力增大,签证处理速度进一步拖慢。
尤其是驻华使领馆,武汉已经关闭,上海还在装修,从各种签证类别的等待时间来看,他们确实人手也比较短缺。
所以……
如果您是工签类别,不能请假很久,建议约好使领馆面签再回国;
如果您家有80岁以上老人需要申请签证,想要省事一点免去舟车劳顿,如果符合要求,最好在9月2日前申请免面谈。
说明:本文针对华人群体常见的签证类别进行说明,并不涵盖政策的全部内容,如需查询政策更新全文,请见👇
https://travel.state.gov/content/travel/en/News/visas-news/interview-waiver-update-july-25-2025.html
驻华使领馆完整官网说明请见👇
…………………………………………………
胡晓敏律师事务所口碑如何?
超过五百条全部五星🌟🌟🌟🌟🌟好评
❗️❗️❗️
Google Maps查询网址:
洛杉矶华人资讯网查询网址:
胡晓敏律师事务所近期批准函






























留言